- 来源:
- 日期: 2017-05-24
各省、自治区住房城乡建设厅,直辖市、计划单列市建委(建交委、建设局),新疆生产建设兵团建设局。
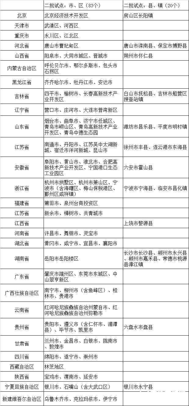
为贯彻党的十八大精神,推行新型城镇化,有效提升城市管理水平,根据《住房城乡建设部办公厅关于开展国家智慧城市2013年度试点申报工作的通知》(建办科函[2013]275号)要求,各省级住房城乡建设主管部门开展了基于数字化城管系统的智慧城市试点申报的组织、初审和推荐工作。经综合评审,确定北京经济技术开发区等103个城市(区、县、镇)为2013年度国家智慧城市试点。为做好试点工作,现将有关事项通知如下:
一、各地要针对本地区新型城镇化推进中的实际问题,制订出智慧城市创建目标,做好顶层设计;制订创建任务和重点项目的时间节点;创新体制机制,明确责任和考核制度,落实相关保障措施。
二、要高度重视信息整合和共享协同,抓好城市公共信息平台和公共基础数据库建设,提升各应用系统效能;注重城市发展中的应用体系建设,突出具有经济效益和社会效益的标志性成果。
三、指导试点城市编制重点项目投融资规划,将“政府引导、社会参与”的多渠道、多元投资落到实处,逐一落实项目投资规模、资金来源和建设时序,确保创建任务顺利完成。
四、省级住房城乡建设主管部门要总结2012年度智慧城市试点管理经验,统筹做好本地区试点的组织协调、全过程管理指导检查和监督。组织列入2013年度试点的城市(区、镇)修改完善试点实施方案,编制创建任务书并开展评审工作。
2013年度国家智慧城市试点名单公布


中文
English
